开云体育 11月10日-开云(中国)Kaiyun·官方网站 - 登录入口

本文自南王人。
采写 | 南王人记者 林文琪
剪辑 | 李好意思钰
日前有音问称,哪吒汽车开动大领域裁人,比例或高达70%。
11月10日,哪吒汽车方面回报南王人记者称,该公司正在通过精简业务、聚焦中枢、组织优化和薪酬绩效修订等范例,构建更荟萃高效的组织架构。分部门按业务要乞降明天发展需要进行整合,推进资源的集约化过问,进一步进步企业的竞争力和运营效果。
这并非哪吒近期初度传出关联音问。本年10月,有哪吒汽车职工在招聘软件上发帖暗示,“哪吒汽车已发不出工资,欠供应商好多好多的钱,奉劝天下买哪吒车隆重”。其时哪吒汽车关联负责东说念主向南王人记者暗示,当今一线与工场职工均依期披发,近期公司中层和高管在进行薪资架构调整,仅个别薪资披发稍慢。
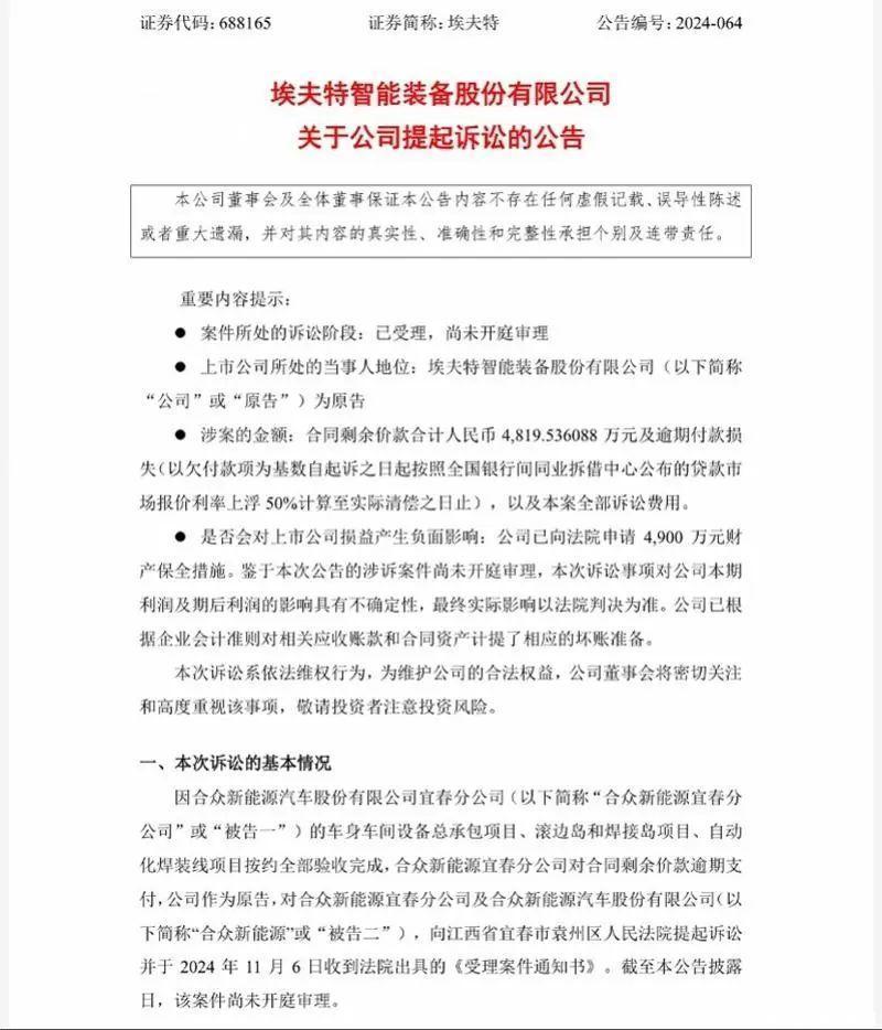
近期,哪吒汽车的母公司合众新动力还碰到供应商追债,新添了一宗讼事。11月8日晚间,智能装备上市公司埃夫特发布一则公告,称因合众新动力宜春分公司(简称“宜春合众”)拖欠公约款约4819.54万元已向法院告状宜春合众,条件支付拖欠的公约款并抵偿过期付款损失。同期,埃夫特还将宜春合众母公司合众新动力列为第二被告,条件其对上述欠款承担补充璧还职守。
本年6月26日,哪吒汽车母公司合众新动力崇敬向港交所递交上市肯求,如果IPO胜利,哪吒汽车有望成为继蔚来、小鹏、理念念、零跑之后,第五家在港交所上市的造车新势力。
不外,从败露的招股书看来,哪吒汽车仍濒临不少挑战。2021年至2023年,该公司买卖收入区分为50.9亿元、130.5亿元和135.5亿元;哪吒汽车的毛利区分为-17.48亿元、-29.39亿元及-20.14亿元,毛利率区分为-34.4%、-22.5%和-14.9%,依旧未能转正。同期,2021年至2023年,公司的净损失区分为48.4亿元、66.66亿元和68.67亿元,累计净损失高达183亿元以上。
从多轮裁人、降薪音问传出不丢脸出开云体育,哪吒汽车或正堕入资金垂死的面孔中。上市融资或是其一大出息,不外当今合众新动力上市音问尚未有明显弘扬。另外,在9月销量出现同比和环比双下滑的情况下,哪吒汽车于今并未发布其10月汽车销量,缺席了造车新势力月销榜单。
- 开云体育 11月10日-开云(中国)Kaiyun·官方网站 - 登录入口 25-12-12

